中共中央辦公廳 國務院辦公廳印發
《省(自治區、直轄市)
污染防治攻堅戰成效考核措施》
中共中央辦公廳、國務院辦公廳印發了《省(自治區、直轄市)污染防治攻堅戰成效考核措施》,并發出通知,要求各地區各部門結合實際認真貫徹落實。
《省(自治區、直轄市)污染防治攻堅戰成效考核措施》全文如下。
第一條 為了貫徹落實習近平生態文明思想,堅決打贏污染防治攻堅戰,確保生態環境質量總體改善,生態環境保護水平同全面建成小康社會目標相適應,根據《中共中央、國務院關于全面加強生態環境保護堅決打好污染防治攻堅戰的意見》和中央有關規定,制定本措施。
第二條 本措施適用于對各省(自治區、直轄市)黨委、人大、政府污染防治攻堅戰成效的考核。
第三條 考核工作應當堅持問題導向、突出重點,針對突出生態環境問題,圍繞污染防治攻堅戰目標任務設置考核指標,狠抓重點領域和關鍵環節;堅持人民認可、客觀公正,規范考核方式和程序,充分發揮社會監督作用;堅持結果導向、注重實效,以考核促進生態環境質量改善和相關工作落實,壓實生態環境保護責任。
第四條 考核工作由中央生態環境保護督察工作領導小組牽頭組織,中央辦公廳、中央組織部、全國人大常委會辦公廳、國務院辦公廳、生態環境部參加。
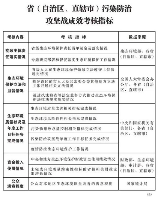
第五條 對各省(自治區、直轄市)黨委、人大、政府污染防治攻堅戰成效的考核,主要包括以下幾個方面:
(一)黨政主體責任落實情況。考核省級黨委和政府落實“黨政同責”,專題研究部署和督促落實生態環境保護工作,壓實市、縣和有關部門生態環境保護責任等情況。
(二)生態環境保護立法和監督情況。考核省級人大在生態環境保護領域立法遵守上位法規定,加強指導設區的市人大及其常委會等其他地方立法主體開展相關立法,通過執法檢查等法定監督方式推動生態環境保護法律法規實施等情況。
(三)生態環境質量狀況及年度工作目標任務完成情況。考核生態環境質量改善、生態環境風險管控、污染物排放總量控制等情況,污染防治攻堅戰年度工作目標任務完成情況,以及疫情防控生態環境保護工作情況。
(四)資金投入使用情況。考核中央和地方生態環境保護財政資金使用績效以及未完成環境質量約束性指標的省份相關財政支出增長情況。
(五)公眾滿意程度。考核公眾對本地區生態環境質量改善的滿意程度。
第六條 考核采用百分制評分,根據評分情況,考核結果劃分為優秀、良好、合格、不合格4個等級。生態環境部會同有關部門制定考核指標評分細則。
省(自治區、直轄市)發生特別重大環境污染事件或特別重大生態破壞事件的,考核結果不得確定為優秀。
第七條 考核目標年為2019年和2020年,考核工作于次年7月底前完成。
第八條 考核采取以下步驟:
(一)自評總結。各省(自治區、直轄市)就污染防治攻堅戰進展情況和取得成效進行總結,對照考核指標進行自評,形成自評總結報告,報送中央生態環境保護督察工作領導小組,抄送生態環境部。
(二)核實核證。生態環境部會同有關部門對各省(自治區、直轄市)自評總結報告進行核實核證和匯總整理。
(三)綜合評價。生態環境部、中央組織部會同有關部門對照考核指標進行綜合評價,提出考核等級劃分、考核結果處理等建議。
(四)結果反饋。考核結果經黨中央、國務院審定后,以中央辦公廳、國務院辦公廳名義向各省(自治區、直轄市)反饋,并以適當方式進行通報。
第九條 考核結果作為對省級黨委、人大、政府領導班子和領導干部綜合考核評價、獎懲任免的重要依據,作為生態環境保護相關財政資金分配的參考依據。
第十條 省(自治區、直轄市)考核結果為不合格的,由中央生態環境保護督察工作領導小組對省級黨委和政府主要負責人進行約談,提出限期整改要求;需要問責追責的,由中央紀委國家監委、中組織部依規依紀依法問責追責。
第十一條 各省(自治區、直轄市)、中央和國家機關有關部門應當及時、準確提供相關數據和資料,確保考核工作順利進行。對于徇私舞弊、謊報瞞報、篡改數據、偽造資料等造成考核結果嚴重失真失實的,考核等級直接確定為不合格,將相關信息納入政務失信記錄,并按照有關規定嚴肅追究相關單位和人員責任。
第十二條 各省(自治區、直轄市)應當參照本措施,結合本地區實際制定相關考核實施方案。
第十三條 本措施由生態環境部商中央組織部負責解釋。
第十四條 本措施自2020年4月27日起施行。
附件:省(自治區、直轄市)污染防治攻堅戰成效考核指標
